A joint research group led by Susu He/Erguang Li at the Medical School of Nanjing University recently reported an oncogenic virus infection that can lead to retrotransposon repression in human genome and revealed the underlying mechanism. The results have been published on March 21, 2023 in Nucleic Acids Research titled “LINE-1 repression in Epstein-Barr virus-associated gastric cancer through viral-host genome interaction” (doi:10.1093/nar/gkad203). Mengyu Zhang, a Ph.D. candidate at Nanjing University is the first author of the paper, and Associate Professor Susu He and Professor Erguang Li are the co-corresponding authors.
Long INterspersed Element 1 (LINE-1), also known as L1, is a group of non-LTR retrotransposons that are widespread in the genome of many eukaryotes. Human genome contains more than 500,000 L1s that occupy approximately 17% of the genome, constituting the greatest remodeling force for shaping the genome structure and function. As the only autonomous transposon in human genome, transposition of L1s impacts the genome by generating genetic variations and mutations as well as regulating the expression of various genes. Multiple mechanisms restrict the transcriptional activity of this potential mutagen to protect genome integrity. Specifically, epigenetic regulation, such as DNA methylation and histone methylation, plays an important role in guarding against L1 activation. Alterations of epigenetic modification would lead to L1 dysregulation, causing genome instability and in some cases diseases. Our knowledge of the impact factors remains limited.
Faced with the above challenges, the researchers uncovered that Epstein-Barr virus (EBV), an oncogenic virus, could impact L1 expression and is potentially related to EBV-associated gastric cancer (EBVaGC) disease. EBV is a dsDNA virus linked to B cell and epithelial malignancies including EBVaGC. They found that EBVaGC has L1 transcriptionally repression compared to that of EBVnGC (non EBV-associated gastric cancer).More specifically, retrotransposition-associated young and full-length L1s (FL-L1s) were among the most repressed ones (Figure 1).

Figure 1: Young and full-length L1s were the most repressed L1s in EBV-infected gastric cancer cells.
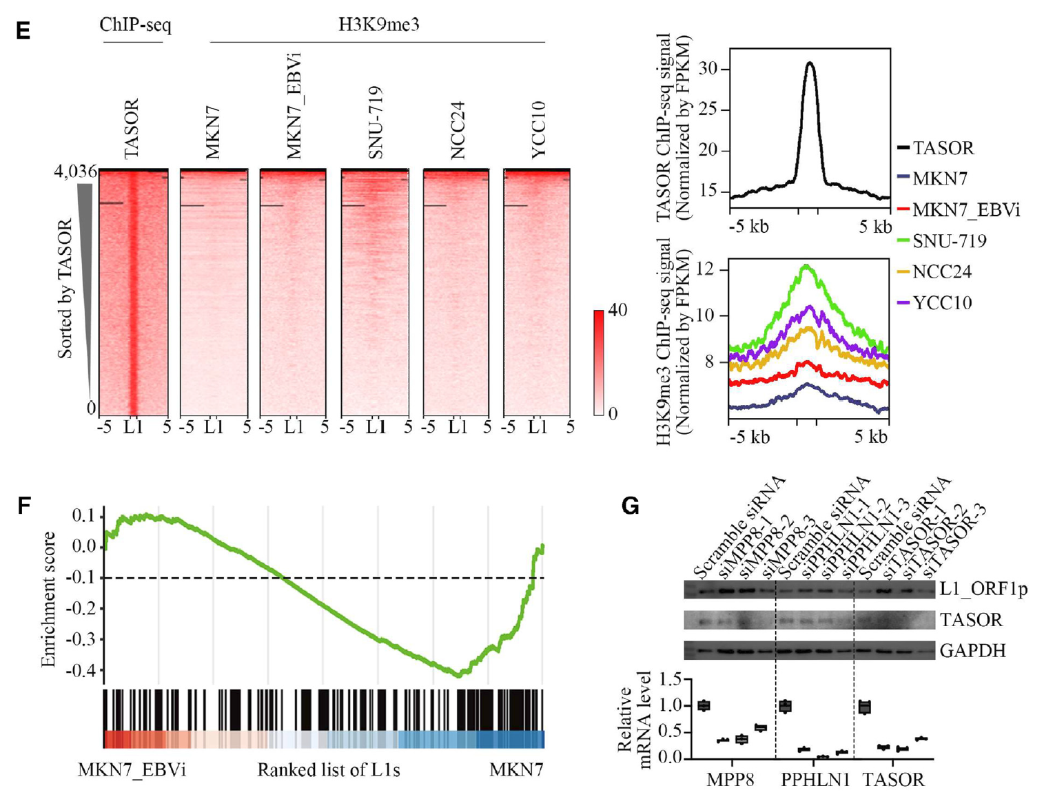
The researchers further analyzed the epigenetic modifications on these L1s and found an increased H3K9me3 modification on FL-L1s in EBVaGC cells. Especially, the TASOR-bound L1 subgroup exhibited with significantly increased H3K9me3 signal (Figure 2). These results indicated that TASOR, the core component of human silencing hub (HUSH) complex, is responsible for L1 silencing in EBVaGC.

Figure 2: H3K9me3 enrichment in TASOR-bound L1s in EBVaGC
Theynext found that TASOR is upregulated in EBVaGC. The upregulation mechanism is revealed by analyzing the 4C- and HiC-seq data which indicated that the viral DNA interacted in the proximity to TASOR enhancer, strengthening the loop formation between the TASOR enhancer and its promoter (Figure 3).

Figure 3: The EBV genome tethered in proximity to TASOR and strengthened loop formation between the TASOR enhancer and promoter
Taking together, this study uncovers a regulation mechanism of L1 expression by chromatin topology remodeling associated with viral-host genome interaction in EBVaGC.This mechanism provides a new aspect for the regulation of L1 expression upon oncogenic virus infection and offers new aspect for understanding the pathogenesis mechanism of virus infection and cancer development.
This work was supported by the National Natural Science Foundation of China, the Natural Science Foundation of Jiangsu Province and Central Universities Fundamental Research Funds.
Link to the paper:
//academic.oup.com/nar/advance-article/doi/10.1093/nar/gkad203/7081436?login=true



